湖南省低空空域目视飞行方法
第一章 总则
第一条 根据《中华人民共和国飞行基本规则》《通用航空飞行管制条例》《一般运行和飞行规则》(CCAR-91部)等规章以及航空运动相关规章,结合湖南省低空空域管理改革实际,制定本方法。
第二条 在现有空管法规有关目视飞行规定基础上,适应湖南省低空空域管理改革需要,进一步规范细化目视飞行避让方法,进一步规范飞行活动的组织实施,促进各类飞行安全、有序、顺畅。
第三条 本方法适用于在《湖南省低空空域划设方案》中划设并公布的监视、报告空域内从事飞行活动的单位、个人和实施飞行的航空器(不包括系留气球、风筝、无人火箭、无人自由气球和民用无人驾驶航空器),管制空域内的飞行活动按现行规定执行。
第四条 所有低空空域用户均应按规定开展飞行前协调,主动了解掌握相关飞行情报,及时通报飞行动态。
第五条 监视、报告空域内允许仪表飞行,但应按照现行法规规章中相关规则实施。
第六条 低空空域用户在民航长沙进近管制区和民航支线机场塔台(进近)管制范围内飞行时,采用该机场修正海平面气压作为气压基准面;在民用机场塔台(进近)管制范围外的各类空域飞行时,通常采用标准海平面气压作为气压基准面;在有特殊要求的空域飞行时,按照该空域管制责任单位明确的高度表拨正程序执行。
第七条 在低空空域内实施目视飞行的航空器,机载设备应满足CCAR-91部和《湖南省低空空域协同运行办法》相关要求。
第八条 在低空空域内实施目视飞行的气象条件,原则上按CCAR-91部规范执行。确有需要偏离现有规章实施目视飞行活动时,必须事先得到局方批准。
第九条 在监视空域内飞行的航空器驾驶员应当持续守听向其提供飞行情报服务单位的无线电频率,并按要求向该单位报告飞行情况及位置。在报告空域内飞行的航空器驾驶员需要协助时,可以向飞行服务站申请飞行情报服务。
航空器驾驶员应在合理且必要的情况下使用公共交通通报频率(主用:122.050MHz、备用:129.750MHz)进行广播,为其他航空器驾驶员提供有价值的信息,有效降低与其它航空器发生飞行冲突的风险。
第二章 目视飞行方法
第十条 在低空空域内按照目视飞行规则飞行的航空器,原则上应当避让按照仪表飞行规则飞行的航空器。
第十一条 涉及航空飞行营地使用空域的相关飞行活动按照以下方法进行避让:
(一)同一航空飞行营地使用空域内,由获批使用该空域的单位负责空域内飞行组织协调,根据空域用户需求制定安全规定,确保飞行间隔符合相关要求;
(二)相邻航空飞行营地,由获批使用营地相关空域的单位在飞行前相互通报各自飞行范围,根据各自航空器性能,协商明确空域安全间隔;
(三)其他航空器飞越航空飞行营地使用空域时,按照仪表飞行规则飞行的航空器,在营地使用空域上方300米以上通过;按照目视飞行规则飞行的航空器需在飞行前与获批使用营地空域的单位协商确定飞越方法。
第十二条 涉及通用机场(起降点)的相关飞行活动按照以下方法进行避让:
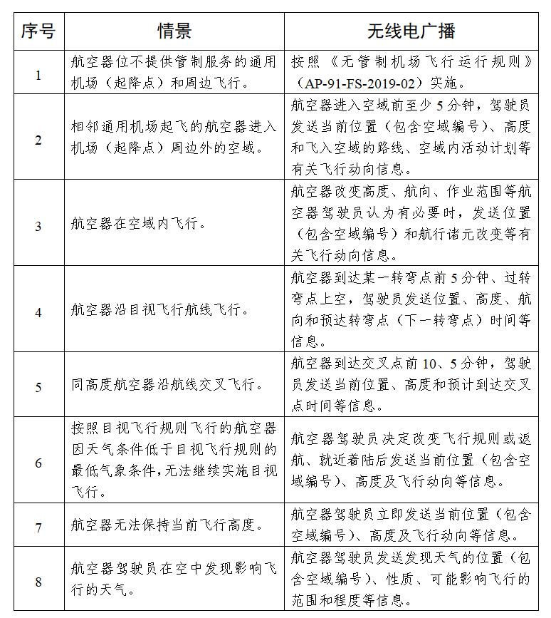
(一)低空空域用户在通用机场(起降点)范围内或周边飞行时,若机场(起降点)提供机场管制服务,则按照管制指令执行;若机场(起降点)不提供机场管制服务,则按照本场通用航空活动组织单位要求实施,未明确组织单位的,按照《无管制机场飞行运行规则》进行避让。
(二)低空空域用户在相邻通用机场(起降点)飞行,在航空器进入机场(起降点)周边外的空域前,应当相互协调空域使用,了解空域飞行情况。航空器驾驶员在进入空域前5分钟通过公共交通通报频率广播当前位置、高度及飞行动向,在空域内飞行时持续监听公共交通通报频率,在合理且必要的情况下广播其动向。如航空器驾驶员判定有可能与其他航空器发生飞行冲突,应立即与相关航空器建立联系,协同确定避让方法。当空中航空器相遇时应按照CCAR-91部第91.319条要求进行相互避让。
第十三条 低空空域用户沿目视飞行航线飞行时,按照以下方法进行避让:
(一)航空器在离地900米以上水平巡航飞行时,应按CCAR-91部91.369条规定的飞行高度层飞行。同航迹、同高度的航空器之间,指示空速250千米/小时(含)以上时,航空器之间保持不小于5千米纵向间隔;指示空速250千米/小时以下时,航空器之间保持不小于2千米纵向间隔。超越前方航空器时,应从其右侧,保持500米以上的间隔超越。
(二)航空器在离地高度900米以下飞行时,建议且不限于低空空域用户参考下述方法进行协同避让:
1.低空空域用户应于起飞前,充分了解掌握涉及自身飞行的其他空域用户飞行计划和实际飞行动态,预测飞行实施中与其他航空器存在潜在飞行冲突时,主动与相关低空空域用户进行预先协同,明确避让方法。
2.同高度航空器同航线同向飞行时,指示空速250千米/小时(含)以上时,航空器之间保持不小于5千米纵向间隔;指示空速250千米/小时以下时,航空器之间保持不小于2千米纵向间隔。
3.同高度航空器相对飞行时,航空器驾驶员之间可以通过公共交通通报频率进行预先协同,优先采取建立高度差的方式进行避让。
4.同高度航空器沿航线交叉飞行时,航空器驾驶员分别于到达航线交叉点前10、5分钟广播通报各自的所在位置、高度和预计到达交叉点时刻等信息,航空器驾驶员之间可以通过公共交通通报频率进行预先协同,发现两架航空器预计到达交叉点时刻相差2分钟之内时,优先采取建立高度差的方式进行避让,无法建立高度差时,采取其中一架航空器向远离另一架航空器一侧转出盘旋等待不少于2分钟的方法进行避让。
第十四条 在目视飞行航线上飞行的航空器与所经空域内的航空器之间有冲突时,原则上空域内活动的航空器避让航线上飞行的航空器。
第十五条 建议采用块扫描方法进行空中目视观察,驾驶员可以将目视范围聚焦在块中心左右10到15度、上下10度的范围内。块扫描方法可分两种。
方法一:“从一边到另一边”的块扫描方法,从飞机的一侧开始观察,一块一块的向另一侧推进(附件2图1)。从视野的左边开始,向右逐块扫描,在每个块上稍作停留调整眼睛的焦距,扫描结束后,视线返回到面板上。
方法二:“从正前到侧边”的扫描方法,从中心开始向一个侧边推进,然后返回经中心到另一个侧边(附件2图2)。从视野的中心块开始(前挡风玻璃的中心)向左逐块扫描,到达最左边的边界时迅速回到中心块,然后再向右逐块扫描。
目视观察过程中,驾驶员应观察后方是否有超越的航空器,同时,应注意监听公共交通通报频率,判断是否有其他靠近的航空器。
第三章 特情处置
第十六条 按照目视飞行规则飞行的航空器因天气条件低于目视飞行规则的最低气象条件,无法继续实施目视飞行时,能按仪表飞行规则飞行的航空器驾驶员应通过公共交通通报频率广播自己的位置、高度和飞行动向,并改按仪表飞行规则飞行;只能按目视飞行规则飞行的航空器驾驶员,应通过公共交通通报频率广播自己的位置、高度和飞行动向(返航或备降),并立即返航或者去就近机场着陆。
第十七条 航空器因天气影响、航空器故障或其他原因,无法保持当前飞行高度时,航空器驾驶员通过公共交通通报频率广播自己的位置、高度和飞行动向(改变高度)后,进行相应处置。若发生发动机停车或飞机失火等紧急情况时,可边处置边报告边广播。
第十八条 航空器在目视飞行条件下无线电通信失效时,航空器驾驶员应当按照目视飞行规则继续飞行并尽快着陆。
第十九条 遇有紧急情况需要退出空域或避让其他航空器时,低空空域用户应当按照飞行服务站要求,尽快落地、退出空域或在空域内紧急避让,并将完成情况报告飞行服务站。
第四章 附则
第二十条 本方法未尽事宜按照现行相关规章执行。
第二十一条 本方法由南部地区空中交通管理协调委员会发布,由南部地区空中交通管理协调委员会办公室负责解释。
第二十二条 本方法自2022年8月20日起施行。
附件1
术语解释
航空飞行营地:是指在中国航空运动协会统一指导、规划下,面对大众提供因地制宜的航空体育产品和服务而设置的场所,包括向大众航空运动开放并被中国航空运动协会命名的通用机场。
局方:是指中国民用航空局(简称民航局)和中国民用航空地区管理局(简称民航地区管理局)。
偏离:对于规章中明确允许偏离的条款,合格证持有人在提出恰当理由和证明能够达到同等安全水平的情况下,经局方批准,可以不遵守相应条款的规定或者遵守替代的规定、条件或者限制。
通用机场周边:航空器在通用机场(基准点)的周围水平距离20公里以内,且在机场(基准点)上空可能导致与机场运行发生冲突的高度范围。如该范围在管制空域范围内,应遵守管制空域运行规定。
附件2
空中目视观察方法示意图
图1 “从一边到另一边”的块扫描方法
图2 “从正前到侧边”的扫描方法
附件3
无线电广播规范建议
一、航空器驾驶员应在合理且必要的情况下使用公共交通通报频率进行广播,以有效降低与其它航空器发生冲突的风险。广播至少包含:
(一)航空器型别和呼号;
(二)航空器位置、航向、高度、速度等航行诸元;
(三)航空器驾驶员意图,主要包括飞行规则、后续计划、航行诸元预计改变情况等。
二、航空器驾驶员使用《空中交通无线电通话用语》进行通话,同时应进行可减少空中交通冲突的必要的位置报告和其它广播,建议航空器驾驶员在广播前先构思好相关信息,内容尽量简明扼要。
三、下表列出了推荐进行无线电广播的情景。航空器驾驶员可以根据需要自行决定广播的数量和内容。
表1 推荐进行的无线电广播
四、航空器驾驶员应当监听无线电广播以提高情景意识。如航空器驾驶员判定有可能发生空中交通冲突,即应进行无线电广播,以降低空中交通冲突风险或空中航空器危险接近事件。如果有任何不确定因素,驾驶员应立即通过呼叫以明确另一架航空器的位置和动向。
由于其它航空器可能无法使用无线电通讯(例如,其它驾驶员可能调到错误的频率,选择了错误的电台,话筒故障,或者误操作关闭声音等),航空器驾驶员应当始终保持警惕并持续观察外部。
五、中、低性能的航空器建议使用的标准广播格式:
(一)某地理位置的交通情况(如机场周边的空中交通情况);
(二)航空器机型(如塞斯纳-172);
(三)呼号(如呼号中含有字母,注意字母的拼读Zulu、Foxtrot、Romeo等);
(四)飞行规则(如果是IFR);
(五)位置/高度层/动向(如从机场北面20公里位置进场,高度1200米,开始下降,预计加入36号跑道的起落航线);
(六)地理位置(如某机场)。
六、一旦与另一架航空器建立联系,双方航空器驾驶员要保证两架航空器都遵守相互约定的飞行路线,以便保持安全间隔。
七、即使在播报无人回应的情况下,航空器驾驶员也必须持续观察外部的其它航空器,没有无线电播报或回复,并不意味着没有任何航空器在运行。
八、如果航空器已装配正常工作的VHF电台,驾驶员应通过广播控制空中交通冲突的风险。任何情况下都必须谨记,故意不进行广播的行为,均会增加相撞的风险,并且有可能造成严重后果。
九、通用无线电程序按照咨询通告《航空通信程序指南》(AC-91-FS-2016-32)执行。
责编:夏博
来源:湖南省政府门户网站



