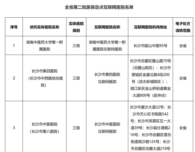
华声在线1月27日讯(全媒体记者 周倜)记者今天从湖南省医疗保障局获悉,《关于公布全省第二批医保定点互联网医院名单的通告》近日已发布,本次新增10家医院。至此,我省医保定点互联网医院已达30家。


医保定点互联网医院,是指经医保部门审核确定,可以为参保人员提供互联网诊疗服务,并将相关医疗费用纳入医保基金支付范围的互联网医院。
通俗来说,这类医院通常依托于实体的医保定点医疗机构设立,通过线上平台为患者提供复诊、慢病管理、健康咨询等服务,并支持医保在线结算,极大地方便了患者,特别是复诊患者和行动不便人群的就医需求。
2025年11月,我省已公布省内第一批医保定点互联网医院名单,共20家。
责编:伍镆
一审:伍镆
二审:印奕帆
三审:谭登
来源:华声在线



