好消息!
2023年长沙市教育局所属事业单位
公开引进和选调工作人员啦!
37个事业单位,需增补的650名教师
面向社会进行公开引进、选调
(其中引进公费师范生和高校毕业
研究生481名、选调骨干教师169名)。
一起来看看吧!
1 基本原则
坚持德才兼备的用人标准;坚持公开、平等、竞争、择优的原则;坚持工作需要、人岗相适,注重综合能力和专业知识相结合。
2 人员管理
引进公费师范生和高校毕业研究生、选调骨干教师(以下简称“引进、选调”)岗位录取人员列入相应事业单位编制,实行合同聘用制管理,其岗位等级待参加单位竞聘后确定。
3 报考资格条件和不得报考的情形
1、报考人员须具有中华人民共和国国籍,遵守中华人民共和国宪法和法律,具有良好的品行和职业道德,具有正常履行职责的身体条件。
2、符合《2023年长沙市教育局所属事业单位引进公费师范生和高校毕业研究生岗位表》、《2023年长沙市教育局所属事业单位选调工作人员岗位表》(见附件1、附件2,以下简称为“《岗位表》”)具体资格条件。
3、引进公费师范生岗位报考人员为教育部直属师范院校2023年应届毕业公费师范生。
4、引进高校毕业研究生岗位报考人员须在2020年6月1日至2023年7月31日期间取得研究生学历或硕士学位及以上。
5、选调岗位报考人员,具有中级教师职称的,年龄须在40岁以下(1982年12月1日及以后出生);具有高级(副高)及以上教师职称的,年龄要求为45岁以下(1977年12月1日及以后出生)。
6、不得报考引进岗位的情形:
(1)曾因犯罪受过刑事处罚或曾被开除公职的;
(2)尚未解除党纪、政纪处分或正在接受纪律审查的;
(3)涉嫌违法犯罪正在接受司法调查尚未作出结论的;
(4)在各级各类事业单位公开招聘中因违反《事业单位公开招聘违纪违规行为处理规定》被记入事业单位公开招聘应聘人员诚信档案库,且记录期限未满的。
7、不得报考选调岗位的情形:
(1)在试用期内或未满最低服务年限的;
(2)在拟调出单位工作未满一年的;
(3)违规进入机关事业单位,违规取得相应身份尚未作出处理的;
(4)近三年年度考核未达合格以上等次的;
(5)存在违规破格提拔、突击提拔等违反干部选拔任用政策规定尚未作出处理的;
(6)受处分期间或未满影响期限,或涉嫌违纪违法正在接受有关部门审查尚未作出结论的。
8、不得报考引进、选调岗位的其他情形:
(1)因违反整治违规补课相关规定而不得参加长沙市公办学校教师招聘的;
(2)报考人员不得报考聘用后即构成应回避关系的岗位(凡与聘用单位负责人有夫妻关系、直系或三代以内旁系血亲、拟制血亲关系、近姻亲关系的应聘人员,不得应聘该单位秘书、组织人事、财务、审计、纪检监察岗位,以及有直接上下级领导关系的岗位);
(3)长沙市教育局直属单位在编教职工(注:在编教职工流动调配按湘组发〔2015〕26号文件办理);
(4)法律、法规和政策规定不能录用为事业单位工作人员的其他情形。
4 岗位具体资格条件相关说明
1、资格审查贯穿全过程,任何环节发现报考者不符合报考条件或提供的材料弄虚作假,一经查实,取消资格,由此造成的一切损失由报考者本人自行承担。
2、引进、选调岗位所要求的专业以《湖南省2022年考试录用公务员专业指导目录》(附件3)为准。出现考生所学专业未列入本专业目录时,由长沙市教育局根据相关材料进行认定。
3、选调岗位所要求的工作经历应为全职工作经历,工作年限按每学期为6个月计算。工作经历和服务年限时间截止计算至2023年7月31日。
5 工作程序、信息发布平台及开考比例
1、工作程序
(1)仅限公费师范生报考的岗位,程序为发布简章—公布《引进(选调)工作具体安排》—报名(含资格初审)—考核—资格复审(含签订《预录用意向协议书》)—体检—考察—确定拟录取人员名单(含资格终审)—公示—办理相关人事手续。
(2)仅限高校毕业研究生报考的岗位,以及公费师范生和高校毕业研究生均可报考的岗位,程序为发布简章—公布《引进(选调)工作具体安排》—报名—笔试—资格初审—考核—资格复审(含签订《预录用意向协议书》)—体检—考察—确定拟录取人员名单(含资格终审)—公示—办理相关人事手续。
(3)选调骨干教师程序为发布简章—公布《引进(选调)工作具体安排》—报名(含资格初审)—考核—资格复审(含签订《预录用意向协议书》)—体检—考察—确定拟录取人员名单(含资格终审)—公示—办理相关人事手续。
选调岗位的报名人数较多时,选调单位可采用知识测验或技能测试的方式,按比例确定参加考核的人选(比例内末位分数相等的均入围),知识测验或技能测试成绩不计入考核成绩。
2、信息发布平台
《公开引进和选调工作人员简章》和拟录用名单通过长沙市人力资源和社会保障局官网(http://rsj.changsha.gov.cn)、长沙市教育局官网(http://jyj.changsha.gov.cn)公布;在各引进、选调单位进行的环节,由引进、选调单位在其官网(网址见《岗位表》)公布相关信息。如引进、选调单位官网出现故障,相关信息将在长沙市教育局官网公布。请考生自行查阅,不另行通知。
3、开考比例
(1)仅限公费师范生报考的岗位不设置开考比例;
(2)仅限高校毕业研究生报考的岗位,以及公费师范生和高校毕业研究生均可报考的岗位,报名人数与引进岗位职数达到5:1(含5:1)的比例方可开考。未达比例的,取消或核减该岗位职数;
(3)选调骨干教师岗位资格初审合格人数与选调岗位职数达到3:1(含3:1)的比例方可开考。未达开考比例的岗位,取消或核减该岗位职数。
6 报名、资格初审及笔试
1、《引进(选调)工作具体安排》将于12月27日前在各引进、选调单位官网公布。报考人员须按照要求报名并提交符合引进、选调岗位资格条件的证件证书。
2、报考人员必须诚信报考,本人所具备的条件须符合所报岗位的资格条件;应如实填写本人信息,并保证所提交材料的完整、合法、真实、准确。在任何一个环节发现报考者故意隐瞒真实情况或弄虚作假,一经查实,取消资格,由此造成的一切损失由报考者本人自行承担。
3、报考选调岗位的人员,由选调单位对照报考人员报名时提交的材料进行资格初审。
4、仅限高校毕业研究生报考的岗位,以及公费师范生和高校毕业研究生均可报考的岗位,报考人员参加笔试;仅限公费师范生报考的岗位、选调岗位不设置笔试环节。
5、笔试后,以引进岗位职数为基数,按1∶5(引进职数为10个及以上的岗位按1∶3)的比例依笔试成绩从高分到低分确定入围资格初审人选(比例内末位分数相等的均入围)。出现资格不符或放弃入围情况时,依笔试成绩从高到低依次递补。
注:
(1)报考选调岗位人员的学历学位证书、教师资格证书、职称证书、获奖证书等须在报名截止日前取得,职称证书暂未下发的,可提交评审表或评审通过文件报名。工作经历证明、年度考核结果证明、在编在岗证明可提交《承诺书》(模板见《引进(选调)工作具体安排》附件)参加资格初审,但2023年7月31日前须提交《承诺书》上所承诺材料的原件和复印件进行查验审核,否则视为资格不符。
(2)2023年应届高校毕业研究生报名时须提交学籍认证报告(教育部学信网下载)或就业推荐表、教师资格证书或教师资格考试合格证书或笔试成绩打印件(成绩尚在有效期内);但2023年7月31日前须提交学历学位证书、教师资格证书原件和复印件进行查验审核,否则视为资格不符。非2023年应届高校毕业研究生报名时须提交学历学位证书、教师资格证书或教师资格考试合格证书或笔试成绩打印件(成绩尚在有效期内);但2023年7月31日前须提交教师资格证书原件和复印件进行查验审核,否则视为资格不符。
(3)教育部直属师范院校2023届毕业公费师范生报名时须提交学籍认证报告(教育部学信网下载)或就业推荐表,但2023年7月31日前须提交学历学位证书、教师资格证书原件和复印件进行查验审核,否则视为资格不符。
(4)国外留学所取得的学历学位须同时提交教育部留学服务中心颁发的学历学位认证书;尚在认证期间的须提交学生证,但2023年7月31日前须提交学历学位认证书原件和复印件进行查验审核,否则视为资格不符。
7 考核
1、考核在各引进、选调单位进行,资格初审合格人员按照《引进(选调)工作具体安排》参加考核。
2、考核由面试和试教(或技能测试)组成的,面试、试教(或技能测试)成绩按3:7的比例合成为考核成绩;考核由面试、试教、技能测试组成的,面试、试教、技能测试成绩按2:3:5的比例合成为考核成绩。
3、考核成绩合格分数线为80分(含),低于考核合格分数线考生不进入后续环节。
8 总成绩
仅限高校毕业研究生报考的岗位,以及公费师范生和高校毕业研究生均可报考的岗位,笔试、考核成绩按2∶8的比例合成为总成绩;仅限公费师范生报考的岗位、选调骨干教师岗位,考生的考核成绩即为总成绩。
9 资格复审(含签订《预录用意向协议书》)
1、资格复审人选以岗位职数为基数,按1∶1的比例依总成绩从高分到低分确定。总成绩相同的,考核成绩高者入围;考核成绩相同的,则考核占比高的项目成绩高者入围(下同)。
2、出现资格复审不合格或者放弃预录用情况时,预录用递补人选按总成绩经资格复审合格后从高到低依次确定(不超过两次,下同)。
3、资格复审合格的考生须及时与用人单位签订《预录用意向协议书》,未及时签订《预录用意向协议书》的,视为自行放弃。每位考生只能与一个用人单位签订《预录用意向协议书》,与多个用人单位签订《预录用意向协议书》的,签订时间最早的有效。考生与用人单位签订《预录用意向协议书》后,则不能作为其他用人单位的递补人选。
10 体检
资格复审合格人员参加长沙市教育局组织的体检,具体时间地点及要求另行通知,体检费由考生自理。体检参照现行公务员录用标准执行。出现体检不合格或者弃权者时,按总成绩从高分到低分经资格复审合格后依次递补。未按时参加体检或不能完成体检全部项目或体检不合格者不能进入后续环节。
11 考察
参照公务员录用考察有关规定对体检合格人员进行考察。出现考察不合格或者自行放弃者时,按总成绩从高分到低分依次递补。
12 资格终审、拟录取公示、录取聘用
资格终审、拟录用公示、录取聘用工作由长沙市人力资源和社会保障局实施。资格终审合格人员即为拟录取人员,拟录取人员名单经公示无异议后办理相关人事手续。未按时转入档案等人事相关手续者视为自行放弃。
13 疫情防控
各引进、选调单位将按照疫情防控最新要求落实防疫措施,必要时将随时对有关安排进行适当调整,请报考人员及时关注引进、选调单位官网。请广大报考人员理解、支持、配合。
14 其他
1、本次引进、选调不指定复习用书,不举办也不委托任何机构举办辅导班,请报考人员提高警惕,谨防上当受骗。
2、咨询电话:
0731-84899738(长沙市教育局人事处)
0731-84899752(长沙市教育公共服务中心)
3、监督电话
长沙市教育局机关纪委:0731—84899757
长沙市人力资源和社会保障局事业单位人事管理处:0731-88666078
长沙市人力资源和社会保障局人力资源流动管理处:0731-84907975
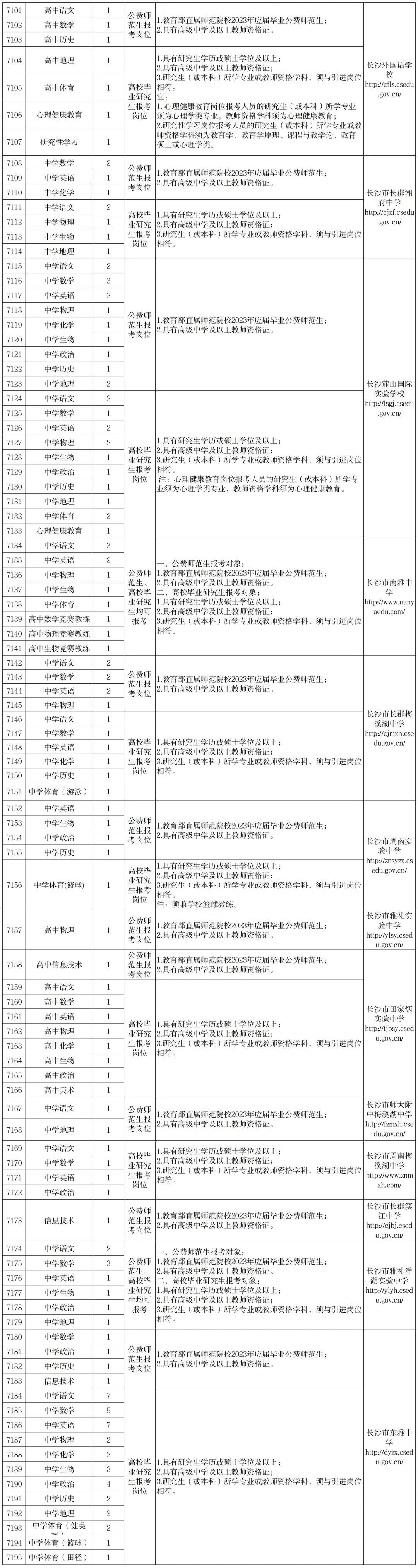
2023年长沙市教育局所属事业单位引进公费师范生和高校毕业研究生岗位表
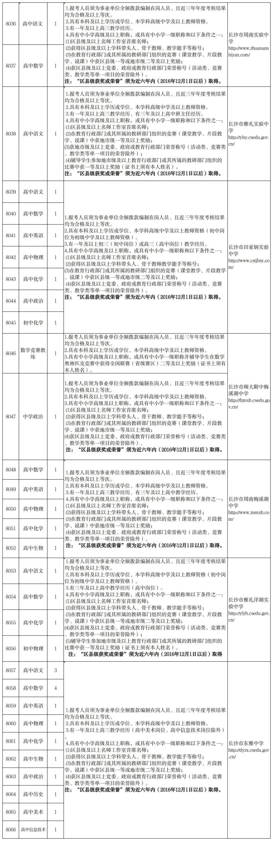
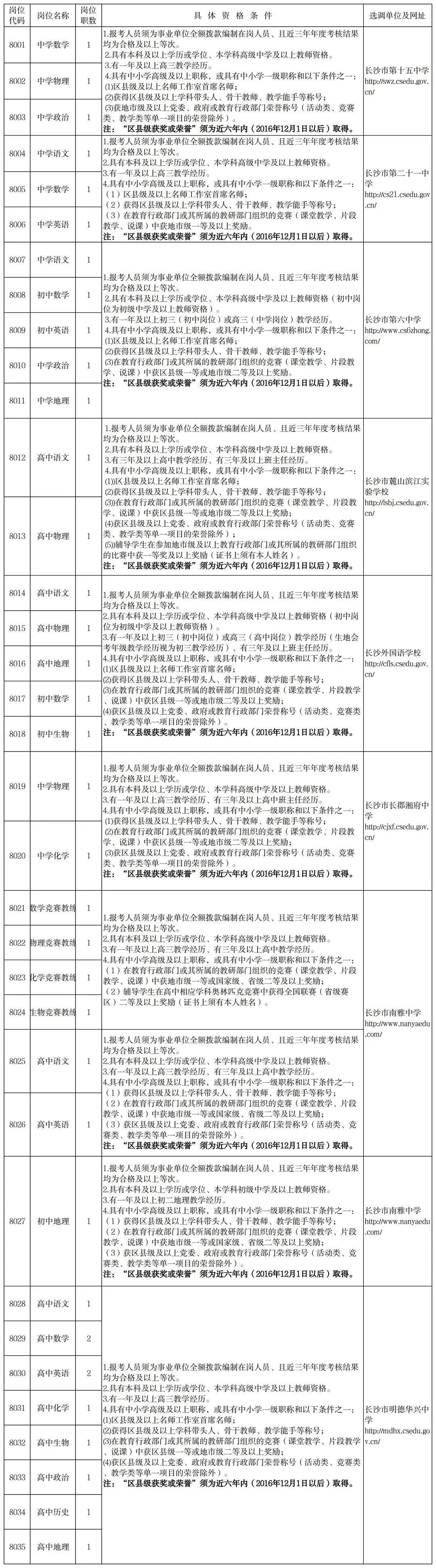
2023年长沙市教育局所属事业单位选调工作人员岗位表
责编:潘华
来源:长沙发布



