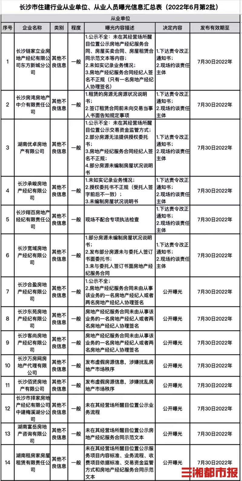
华声在线6月30日讯(全媒体记者 卜岚)今日,记者从长沙市住建局获悉,长沙链家立业房地产经纪有限公司东方新城分公司、长沙万房网房地产代理有限公司、长沙房湾房地产中介有限责任公司、等27家长沙住建行业从业企业和1名从业人员,因存在不诚信行为被曝光。
其中,长沙万房网房地产代理有限公司法定代表人邓严,因转发散布虚假房源信息,涉嫌扰乱房地产市场秩序被曝光。
长沙万房网房地产代理有限公司、长沙佰贤房地产有限公司因发布虚假房源信息,涉嫌扰乱房地产市场秩序被曝光;长沙翔百房地产经纪有限责任公司因现场不配合专项执法检查被曝光;长沙市择家房地产经纪有限公司中建梅溪湖分公司、湖南富岳房地产咨询有限公司则均因未在其经营场所醒目位置公示业务流程或房地产经纪服务合同示范文本而被曝光。
此外,长沙东苑房地产经纪有限公司、长沙链家立业房地产经纪有限公司东方新城分公司、长沙客尚房地产经纪有限公司等也被公开曝光。曝光原因有未在其经营场所醒目位置公示房地产经纪服务合同、房屋买卖合同、房屋租赁合同示范文本等内容;未如实记录业务情况;房地产经纪服务合同经纪人签名不正规租赁的房源无房源状况说明书;签订租赁合同前未向交易当事人书面告知规定事项等。
责编:刘茜
来源:华声在线



