长沙晚报3月31日讯(全媒体记者 张洋子 通讯员 肖强)自2019年4月15日《电动自行车安全技术规范》正式实施以来,很多市民都在关心自己买的电动自行车是否符合标准,是否可上牌上路。长沙已启动电动自行车及电动车上牌登记管理备案与上牌工作,全城75个上牌点对市民全面开放。截至3月30日,全市共完成“两车“上牌49014台,其中电动车31386台,电动自行车17628台。
长沙市交警今日公布了75个上牌点名单及地址,附近的居民可以直接到上牌点为爱车上牌了。需要注意的是,城区75个上牌点中,包括社区上牌点68个,负责城区电动车(黄色牌照)上牌工作;车管分所上牌点7个,负责城区电动自行车(绿色牌照)上牌工作;四县(市)区 “两车”的上牌登记工作由辖区交警大队另行安排。
芙蓉区
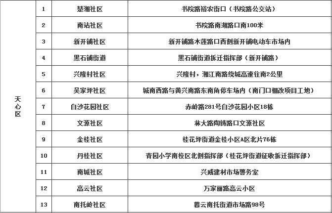
天心区
开福区
雨花区
岳麓区
施家港社区 佑母塘路银杉路口
银星社区 银杉路岳麓大道路口绿地广场
荷叶塘社区 河西王府井西
咸嘉湖社区 岳麓区金星中路288号西海广场国际公寓好兆头物业公司内
火炬城社区 集贤路29号
黄鹤村 丰顺路麻园路口
长华社区 振兴路2号
新民路社区 爱民路17号
洋湖村 坪塘大道莲塘路口
白子庙社区 莲坪路潇湘路口
莲花社区 079县道与081县道交叉处
润龙社区 枫林三路家和苑安置小区七栋
川塘社区 麓云路梅溪湖金茂悦北门
高新区
车管所
交警部门提醒市民,上牌登记所需资料包括身份证、车辆合格证、车辆来历凭证(发票或盖章收款收据)等。原已登记的电动自行车换领号牌的,携带身份证、原行驶证和号牌到车管所办理。上牌登记流程为,车主先自行下载“湖南省电动自行车APP”,在APP上根据要求录入资料,然后再将车开到上牌点验车;上牌点工作人员对车辆进行查验确认,并在“电动自行车登记系统”中审核上传的所有信息无误后,编发号牌,产生电子行驶证;安装号牌完成登记。
上牌流程
自3月23日启动上牌以来,通过一周时间,岗位民警发现,前来上牌的群众对电动自行车与电动车的区别、办理电动自行车注册登记和电动车临时注册登记需要的条件等相关政策和操作办法存在不少疑点。为了帮助群众及时解答相关疑惑,让其正确办理车辆登记上牌业务,包括高新区交警大队在内的各上牌服务点设立了“电动车上牌咨询点”岗位,为前来办理上牌业务的群众提供答疑和操作帮助。
责编:周泽中
来源:长沙晚报



