湖南省气象服务中心
湖南省公安厅交管总队情报指挥中心
湖南省高速公路路网运行监测指挥中心
联合发布高速公路气象服务专报
预计
今天白天(2月19日),
受弱波动影响,
省内云系较多,
湘中、湘南大部地区有降水;
今晚至21日,
以多云到晴天天气为主,
其中20日清晨湘中、湘东大部地区有雾。
具体天气及影响路段
未来三天
今天白天到晚上
湘中、湘南小雨转多云,其他地区多云,20日清晨湘中、湘东大部分地区有雾;北风转南风2~3级;最低气温4~6℃;最高气温湘南9~12℃,其他地区13~19℃。

20日白天到晚上
多云到晴天;南风2~3级;最低气温4~7℃;最高气温21~26℃。
21日白天到晚上
湘南南部多云转阴天,部分地区有小雨,其他地区多云到晴天;南风2~3级;最低气温7~10℃;最高气温23~27℃。

公路交通气象影响预报
关注19日湘中以南、21日湘南降雨造成的道路湿滑、低能见度及20日湘中、湘东部分路段大雾天气造成低能见度对交通运行安全的影响。



2月19至2月21日湖南省高速公路综合风险等级图
影响路段



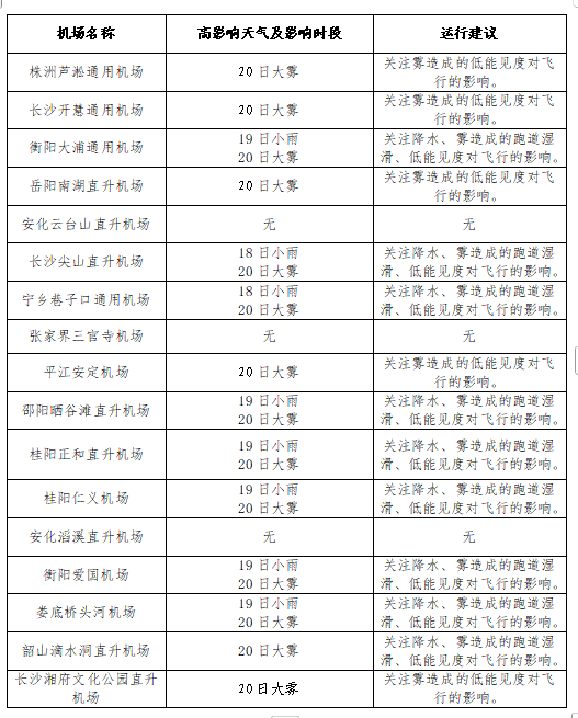
通用航空交通气象影响预报
关注19日湘中以南降雨天气可能引起跑道湿滑、低能见度及20日湘中、湘东大雾对飞行的影响。

水上交通气象影响预报
20日清晨湘中、湘东北部分航道有大雾,造成低能见度对水运安全的不利影响。

关注与建议
1.防范19日湘中以南、21日湘南降雨造成的道路湿滑、低能见度及20日清晨湘中、湘东大雾天气对春运水陆交通及通航飞行等的影响。
2.关注22日至23日、25日晚至26日(返程高峰期)较强降雨造成的次生灾害风险升高及局地强对流天气对春运交通的影响。
责编:张岚
一审:张岚
二审:印奕帆
三审:谭登
来源:湖南天气



