湖南真的要下雪了!
这两天大家最关心的问题来了:啥时候下雪?这次的雪,下得大不大?
现在答案明确了:1月19日至22日,湖南将出现今年首场寒潮与低温雨雪冰冻天气过程。

温馨提醒:冬天最厚的衣服要穿上了~
一、影响范围广、持续时间长
过程从19日开始,自北向南影响湖南全境,其中湘西州、张家界、常德、益阳、岳阳、怀化北部等地低温雨雪冰冻天气将持续4天。
二、雨雪相态复杂
19日白天以降雨为主,夜间湘北雨转雪或冻雨;20日湘中以北有冻雨或小到中雪(冰粒),常德局地大雪,湘南小雨;21日至22日白天,全省大部分地区有冻雨,其中湘中以北有小到中雪(冰粒),局地大雪;22日晚雨雪减弱,过程趋于结束。累计降雪量湘中以北5~10毫米,湘北局地10~15毫米,其他地区2~5毫米,最大积雪深度3~8厘米。




湖南省降水量及相态预报图
三、冻雨面积大
全省大部分地区将出现冻雨,其中怀化、邵阳、永州北部等地电线积冰厚度5~10毫米(山区可达20毫米左右)。
四、降温幅度大、风力
大部分地区过程平均气温将下降10~16℃,其中22日湘北、湘中最高气温降至-1~1℃,22日夜间至23日清晨最低气温降至-5~-1℃(高海拔地区-8℃左右)。19日至21日全省风力普遍加大至4~6级,局地阵风9~11级。
湖南省过程降温及大风预报图和最低气温预报图
历史过程对比
预计本次过程的雨雪强度不及2024年初的三次过程,但冻雨范围更广。与今年元旦期间的雨雪过程相比,本次过程雨雪范围更大、冻雨影响更广、低温持续时间更长。
湖南主要城市未来七天预报
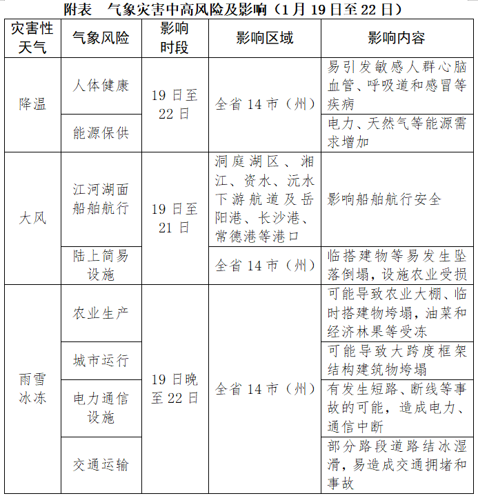
关注与建议

责编:欧小雷
一审:欧小雷
二审:印奕帆
三审:谭登
来源:金鹰955电台



