湖南省气象服务中心
湖南省公安厅交警总队指挥情报中心
联合发布高速公路气象风险专报
2月29日至3月1日
湖南大部阴雨天气为主,
其中今天湘南局地大雨,
3月1日、2日凌晨
湘西北高海拔地区有雨夹雪或雪;
3月2日,
全省以多云到晴天为主。
具体天气及影响路段
未来三天
今天白天到晚上
湘中、湘北阴天有小雨,湘西州北部、张家界、常德北部高海拔地区有小雨夹雪或雪,其他地区阴天有小到中雨,其中郴州、株洲南部局地大雨;北风3~4级;最低气温2~4℃;最高气温湘北8~10℃,其他地区4~6℃。
3月1日白天到晚上
湘中、湘南大部分地区小雨转阴天,湘西州北部、张家界、常德北部高海拔地区有小雨夹雪或雪,其他地区阴天;北风3~4级转2~3级;最低气温湘西-1~1℃,其他地区1~3℃;最高气温7~9℃。
3月2日白天到晚上
多云到晴天,其中永州南部局地有小雨;南风2~3级;最低气温湘西北0~2℃,其他地区3~5℃;最高气温湘北12~14℃,其他地区9~11℃。
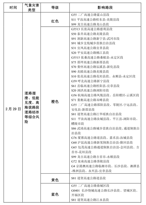
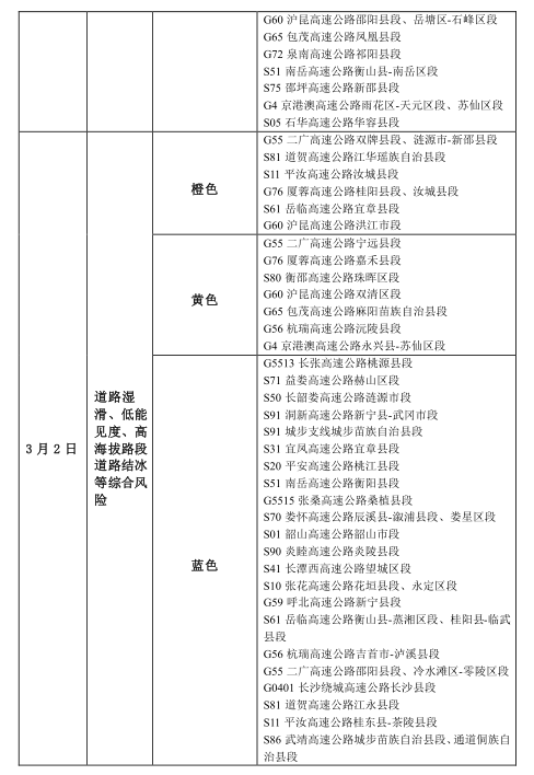
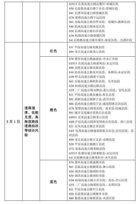
高速公路综合风险预报
29日至3月1日,全省大部分路段有雨雾低能见度风险,湘西北高海拔山区路段有道路结冰风险;3月2日,湘南地区部分路段有低能见度风险。
29至3月2日湖南省高速公路综合风险等级图
道路结冰、湿滑、低能见度影响路段
责编:张岚
来源:湖南天气



