华声在线12月11日讯(全媒体记者 李琪 通讯员 周昌术)记者今日从湖南省医保局了解到,该局结合全省工作实际情况起草了《关于印发〈湖南省医疗保障监管领域免罚、减罚、轻罚柔性执法三张清单〉的通知》,现公开征求意见。社会各界可通过电子邮件、传真或信函的方式提出意见,意见反馈时间截至2023年12月18日。
据介绍,推行行政处罚“三张清单”制度,是规范行政执法行为,优化营商环境的重要抓手。根据要求,各级医疗保障部门要统一执法尺度和标准,严格履行法制审核、集体讨论等执法程序规定,对实行清单的案件严格把关,既要避免过度性、重复性执法,又要杜绝选择性、任意性执法。
各执法单位应当按照《中华人民共和国行政处罚法》相关规定,主动收集当事人是否符合“三张清单”规定的证据,对当事人提出的事实、理由和证据,应当进行复核;当事人提出的事实、理由或者证据成立的,应当予以采纳。最终认定符合“三张清单”规定的,应当在案件调查终结报告、案件集体讨论记录、行政处罚决定审批表等内部文书中,对“三张清单”适用情况进行说明。
同时,省级医保部门建立清单动态调整机制,适时开展清单实施情况评估,对不符合医保监管需要、不便于操作执行、定点医药机构和群众争议较大等事项,及时予以调整。 对清单外的其他事项,经评估依法可以纳入的,及时纳入清单管理。根据法律法规规章的“立改废释”情况和实际运用执行情况,及时调整完善清单内容。
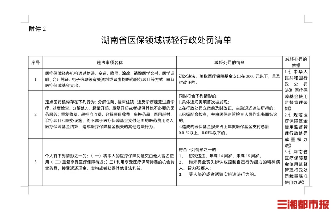
据了解,免予行政处罚清单,共有三项违法事项;减轻行政处罚清单,共有三项违法事项;从轻处罚清单,共有五项违法事项(具体违法事项见下图)。
意见反馈渠道
电子邮箱:hnybjjjg@163.com
传真:0731—84900442
电话号码:0731—84900259
通信地址:长沙市天心区银杏路6号湖南省医疗保障局基金监管处。
责编:兰宇琪
来源:华声在线



