各市州、县市区委农村工作领导小组,省委农村工作领导小组成员单位:
为深入贯彻习近平总书记关于宜居宜业和美乡村及学习推广浙江“千万工程”经验的重要指示批示精神,全面落实省委、省政府“2023年创建50个省级美丽乡村示范村”的工作部署,根据省委农办等部门《关于做好2023年度省级和美湘村示范创建工作的通知》(湘农联〔2023〕47号)要求,经县市区申报、市州推荐和省级核定,原则同意长沙县安沙镇和平村等50个村为2023年度省级美丽乡村(和美湘村)示范创建村,现将示范创建名单予以公布。
建设宜居宜业和美乡村是全面推进乡村振兴的重大任务,各地要对照创建要求,切实加强组织领导、落实资金保障、开展督促指导、强化资金监管、加大宣传力度,充分发挥好示范引领作用,确保创建工作按时保质完成。省委农办、省农业农村厅要加强创建进展情况调度,采取“四不两直”方式实地抽查核验,对重视程度不高、推进工作不力、示范效果不好的市州、县市区将予以约谈警示。2024年3月底前,省里将组织开展验收评价,对验收合格的通报表彰,下达第二批奖补资金;验收不合格的,收回已下达的奖补资金,暂停所属市州下一年度省级美丽乡村(和美湘村)示范创建申报资格。
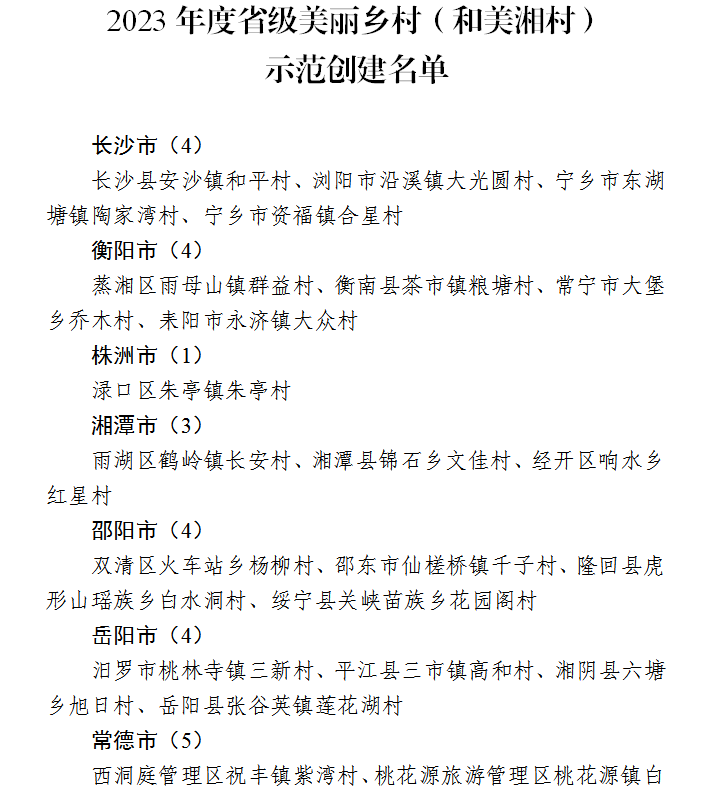
附件:2023年度省级美丽乡村(和美湘村)示范创建名单
中共湖南省委农村工作领导小组
2023年7月25日
附件
责编:伍镆
来源:湖南省农业农村厅



