华声在线1月31日讯(全媒体记者 张春祥)随着春节假期的结束,又到了一年一度的春季开学季,学校能如期开学吗?根据湖南各市州下发的开学通知,今日,记者进行了梳理,其中怀化的春季开学时间有调整。
1月30日,怀化市教育局发布通知调整2023年春季开学时间,通知明确,全市普高高三、高二、初三年级2月6日报到;全市普高高一、初二、小学 4-6 年级2月7日报到;全市初一、小学1-3年级2月8日报到;全市中等职业学校、特殊学校、幼儿园2月8日报到;农村中小学幼儿园由各县市区教育局根据实际统筹安排开学时间。
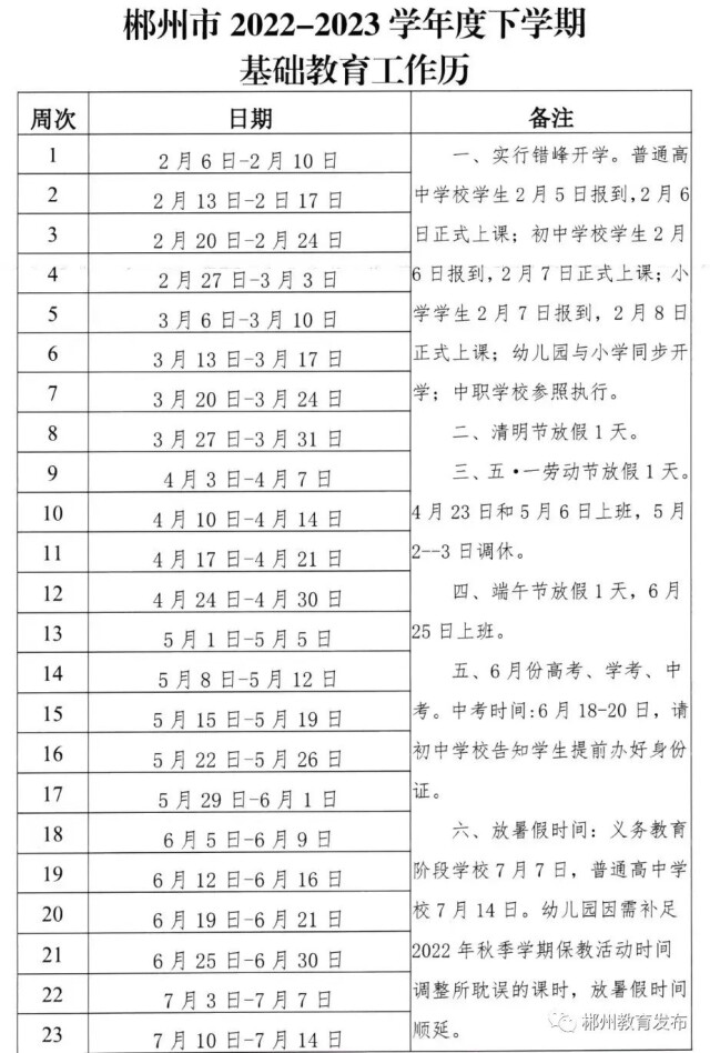
此外,郴州市教育局、 湘西自治州教育和体育局日前也分别发布通知,要求做好春季学期开学工作,就错峰返校、疫情防控、师生思想动态、教育衔接等做了明确。湘西自治州教育和体育局通知称,2023年春季学期,全州中小学、幼儿园、特殊教育学校教职工2月6日报到,6日至7日集中学习。学生2月8日、9日报到,2月10日正式上课。普通高中学校(含中职对口升学班)在报请教体主管行政部门同意后,可以于2月2日开学。
附:此前湖南多地公布的寒假与开学时间
长沙:
2023年2月4日报到,2月6日上课。
株洲:
全市中小学校教职工2月6日报到,6日至7日开展集中学习。学生2月8日报到,9日正式上课。普通高中学校可以于2月2日开学。
岳阳:
2023年上学期学生报到时间定于2023年2月4日,2月6日(农历正月十六)正式开学开课。
常德:
春季学期2月4日报到,2月6日正式上课。
益阳:
2023年春季学期于2023年2月6日报到、2月7日开学
邵阳:
2023年上学期学生报到时间定于2月4日,2月6日开学开讲;普通高中学校可根据教学需要适当提前,但不得早于1月30日。
娄底:
全市普通中小学校、中职学校、特殊教育学校、幼儿园下学期于2023年2月6日报到,2月7日正式开学开讲。
永州:
全市中小学2月6日开学。
张家界:
2023年春季学期全市各中小学校(幼儿园)统一定于2月6日(农历正月十六)教师返校并集中学习,2月8日学生报到,2月9日正式开学上课。
责编:杨帆93
来源:华声在线



