华声在线5月11日讯(全媒体记者 卜岚)今日,长沙市培育和发展住房租赁市场工作领导小组发布了《关于推进长沙市租赁住房多主体供给多渠道保障盘活存量房的试点实施方案》。《方案》明确先行试点企业为两家具有租赁住房管理经验的市属国有企业,长沙房产(集团)有限公司和长沙市建设发展集团有限公司。
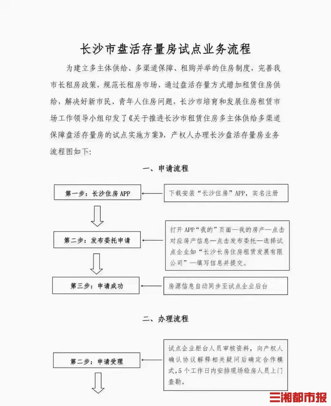
据了解,实施范围为长沙市芙蓉区、天心区、岳麓区、开福区、雨花区、望城区、长沙县,自印发之日起施行。存量房业务流程该如何办理?打开长沙APP,按照图示流程一步步操作即可完成办理。
责编:杨帆93
来源:华声在线



