湖南日报·华声在线3月22日讯(记者 王文 通讯员 肖日凡)地铁6号线运营、长株潭城际轨道交通西环线一期工程年底试运行、推进地铁7号线一期、长沙磁浮快线东延工程、推进十大片区建设......今日,长沙市住建局发布《长沙市2022年市政基础设施项目计划》显示:2022年全市市政基础设施项目共638个(其中续建项目344个、新建项目294个),预计项目总投资3004.98亿元,2022年年度预计投资565.90亿元。长沙市将聚焦“做大城区”目标,助推新区建设,进一步优化城市空间;注重城市“里子”建设,提升城市品质;加快长株潭都市圈建设,为创建国家中心城市提供有力保障。
做大城区:推进地铁、过江通道、十大片区建设
聚焦“做大城区”目标,进一步优化城市空间,增强城市配套,助推新区建设,新建更多过江通道,打通更多瓶颈路断头路,建成更多地铁投入运营。
长沙市将加快重点片区建设,完善基础设施配套,高标准打造金阳新城、金洲新城、金霞新城三大产业功能片区;高水平建设滨江金融、国际会展、高铁西城、南部融城等四大高端服务功能片区;高质量塑造隆平、大泽湖、大王山三大特色功能片区,以“十个重大城市片区”推动长沙都市区提质。
加快推进中国(湖南)自贸区长沙片区基础设施配套建设,建立全方位、多层次、宽领域、立体互联的综合交通运输体系和高质量综合交通枢纽。加快重大枢纽建设,黄花机场周边集疏运道路网:继续推进湘府东路(浏阳河-黄兴大道,含湘府路浏阳河大桥)、长沙临空经济示范区园区基础设施建设项目、机场周边路网迁改工程等项目建设;高铁西站周边集疏运路网:完成青山路(黄桥大道—望雷大道)建设,继续推进长沙高铁西城涉铁市政配套项目、长沙高铁西站产业新城市政综合配套工程、马桥河路东组团市政配套等配套项目。 加快城区骨干路网建设,推进新韶山南路、万家丽路快速化改造北延、湘府东路、盼盼路东延、梅浦联络线(南段)、黄桥大道城市化改造等建设;启动湘府东路东延、黄桥大道南延线、白庭路等项目建设,完善路网结构。
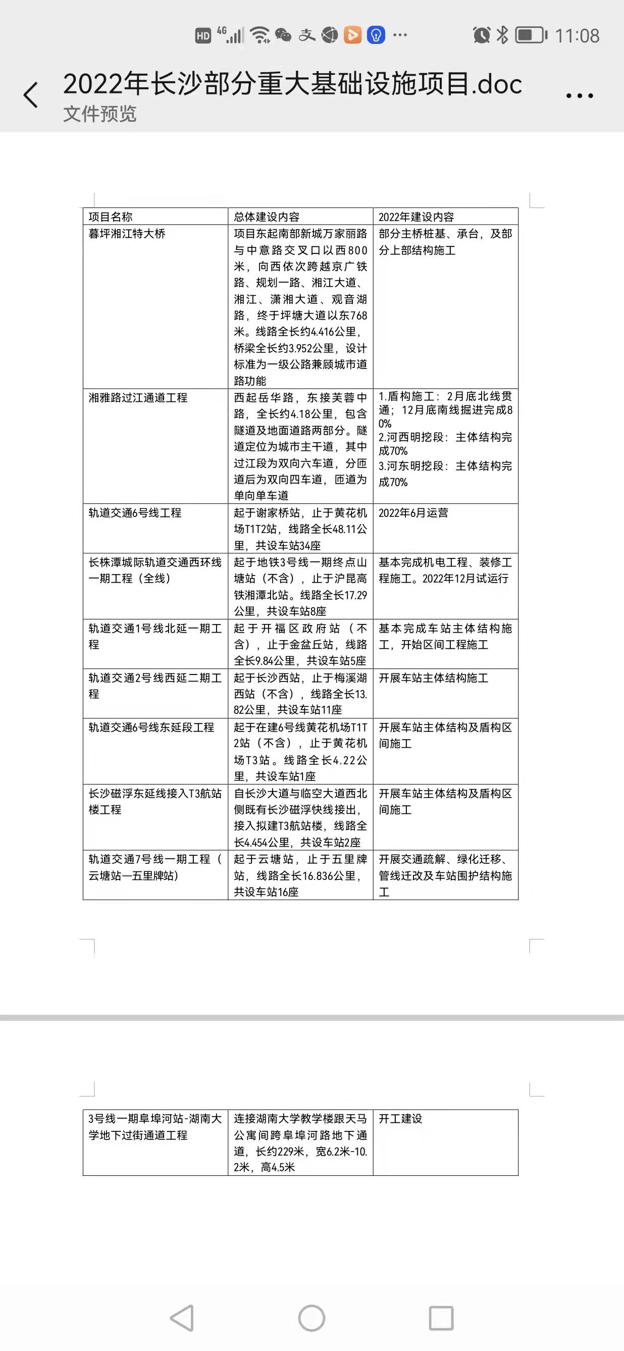
加快过江通道建设,推进湘雅路过江通道、香炉洲大桥、兴联路过江通道、暮坪大桥建设,同步开展湘雅路公共停车综合体(长湘公共停车综合体)、银星路拓改工程及连接线等过江交通接线路网项目建设,促进“一江两岸”协同发展。 推进轨道交通建设力度,2022年6月轨道交通6号线工程试运营;2022年12月,长株潭城际轨道交通西环线一期工程试运行; 推进建设5条线,为1号线北延一期、2号线西延二期、6号线东延、7号线一期、长沙磁浮快线东延工程,加快绿色交通出行。
注重城市“里子”, 提升城市建设品质
注重城市“里子”建设,加快老旧管网改造,加强排口雨污混合直排治理,助推污水处理设施提标改造,促进海绵城市建设,坚决打赢污水治理攻坚战。
2021年,长沙将落实中央环保督察整改,开展雨污分流改造及配套设施建设,重点推进红旗渠、杨家湾撇洪渠、洋湖片区等水环境综合整治;启动小西门泵站、赵洲港泵站、石碑大港等项目建设,力争到2023年12月底前完成建设;持续提升城市污水处理能力,继续推进望城区第二污水处理厂智能化改造项目、金霞污水处理厂扩建及提标改造、岳麓污水处理厂扩建(三期)工程等污水处理厂建设,减少城区雨污合流。
同时,打通断头路、瓶颈路,提升交通通行效率,完善过江通道两侧路网,推进跨江融合,加快推进精英路、北津城西路道路,长望路西延线(西二环-黄金大道) 等项目建设;加强过京广铁路通道建设,破解交通屏障。加快推进丽江路过京广铁路建设,推进城南路下穿通道、解放路下穿京广铁路东延线前期工作;推进城区民生补短板项目,完善路网结构。加快推进矿山路、西二环罗家嘴立交桥改造、林科路北段等项目,力争启动青山路等项目,完善市府片区、岳麓大科城等片区路网结构。
提升城市建设品质,切实优化人居环境。根据“精美长沙”“创建国家生态园林城市”等文件精神,推进城市道路、公园、绿地等整体提质;推进暮云大道、湘府东路、环保大道东延线等建设,完善电力配套路由;加快推进城区供水管网改扩建工程、老旧管网改造工程、雷锋水厂原水管线工程建设,开展雷锋水厂厂区及取水系统工程、丁字水厂新建工程前期工作,加强管网建设改造,提升城市供水保障能力,确保城市供水安全;结合城市道路新(改)建和维护改造,推进新型基础设施建设,提升城市建设品质,切实优化人居环境。
提速“长株潭都市圈”路网建设
加速推进长株潭都市圈基础设施建设,引领带动长株潭一体化发展。继续推进湘府东路、暮坪湘江特大桥、新韶山南路(西湖路-昭山大道)建设;启动白庭路、湘府东路东延(黄兴大道-机场大道)等项目建设;开展潭州大道快速化改造第三段(莲坪路-九华界)、麓景路快捷化改造(岳麓大道-梅溪湖路)、红旗路南延线、昭云大道、新学士过江通道工程(或清风路或莲坪大道过江道路)前期工作。
打通市际断头路瓶颈路,加快推进新韶山南路、红旗路(战备路-绕城高速)、含浦大道(第四段)、环保大道东延线、中意路(黎塘路-伊莱克斯大道)等项目建设,提速三市融城。
相关链接:
http://img1.voc.com.cn/UpLoadFile/file/2022/03/22/2022032211181097522.rar
责编:杨帆93
来源:湖南日报·华声在线



