6 月 9 日,中南大学在官方公众号发布了《 关于做好 2020 年春季学期住宿费 退费工作的通知 》,通知称,经学校研究决定,免收 2020 年春季学期住宿费,对于已缴纳的 2020 年春季学期住宿费,予以全额退费。
全文如下
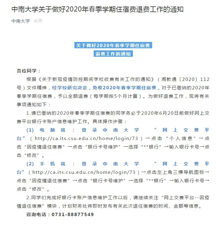
各位同学:
根据《关于新冠疫情防控期间学校收费有关工作的通知》(湘教通〔2020〕112 号)文件精神,经学校研究决定,免收 2020 年春季学期住宿费,对于已缴纳的 2020 年春季学期住宿费,予以全额退费(每学期按 5 个月计算)。为做好退费工作,现将有关事项通知如下:
1. 请已缴纳的 2020 年春季学期住宿费的同学务必于 2020 年 6 月 20 日前做好网上交费平台银行卡账户信息维护工作。具体操作步骤:
( 1 ) 电脑端:登录中南大学 " 网上交费平台 "(http://ca.its.csu.edu.cn/home/login/73)→点击 " 个人信息 " →点击 " 因疫情退住宿费 " →点击 " 银行卡号维护 " →选择 "** 银行 " →输入银行卡号→点击 " 修改 "。
( 2 ) 手机端:登录中南大学 " 网上交费平台 "(http://ca.its.csu.edu.cn/home/login/73)→点击左上角三横导航图标→点击 " 因疫情退住宿费 " →点击 " 银行卡号维护 " →选择 "** 银行 " →输入银行卡号→点击 " 修改 "。
2. 同学们完成好银行卡账户信息维护工作以后,请继续关注 " 网上交费平台 -- 因疫情退住宿费 " 模块,计划财务处将即时发布有关此次退住宿费的时间、金额等信息。
咨询电话:0731-88877549
中南大学计划财务处
责编:欧小雷
来源:中南大学计划财务处



