记者昨日从天元区教育局获悉,该区2017年中小学招生实施方案(下称“方案”)已经出炉。与往年不一样的是,该区小学秋季入学将采用网络报名与现场审证相结合的方式进行。
常住户口子女
本月24日起网络报名
“方案”显示,小学一年级新生须年满6周岁,即2011年8月31日前出生,以户口本登记的出生日期为准。
常住户口子女分三个类别:1.房户统一。学龄儿童及法定监护人户口在2017年6月1日前迁入片区,并且监护人房产也在此片区内。2.有户无房。户口在天元区城区,适龄儿童与法定监护人同一户籍,监护人在株洲城区无房产的,由市房产局出具无房证明。3.房户分离。适龄儿童与法定监护人同一户籍,且户籍地址与房产地址均在天元区城区(指泰山路街道办事处和嵩山路街道办事处),但分属于不同学校片区范围,原则上在户口所在片区就读。
上述三类对象统一于5月24日至6月2日进行网络报名(网址http://119.23.237.91/xsbm/)。6月3日至7日,携带户口本、房产证、出生证、预防接种证到片区学校现场审证。
外来务工人员子女
逾期未报名确认,视为放弃
这一部分对象为:小学生本人及法定监护人户口均在株洲市五区之外;法定监护人双方或一方在天元区务工或经商一年以上,且居住或租住在天元区。这一部分对象需要提供户口本、出生证、预防接种证明等外,还需要提供务工合同。务工合同必须由用工单位法人代表签名盖章,并由用工单位所在的社区和街道办的劳动保障站加盖公章,个体经营者可用营业执照代替。
小学外来务工人员子女统一于7月25日至8月4日进行网络报名(网址http://119.23.237.91/xsbm/)。8月5日至10日在建宁实验中学进行现场审证。报名后,由教育部门根据学位情况统筹安排学位,原则上先安排购房户,再安排租房户。8月20日通过手机短信向家长告知派位信息。8月23日前,家长到学校报名确认学位,逾期未报名的,视为放弃。
【提醒】初中生须现场报名,不接收插班生
就初中生,“方案”确定,常住户口子女对象是指学生本人及法定监护人户口在2017年5月25日前迁入片区,并且监护人房产也在此片区内。常住户口子女需统一于5月25日至27日携带户口本、房产证、学生手册,到片区初中报名。
外来务工子女需要携带户口本、务工合同、居住证或者房产证(居住证8月5日前必须办理好)、学生手册和全国平台学籍证明等,统一于8月5日至10日在天元中学马家河分校现场报名。因学位紧张,初中外来务工人员子女原则上安排在天元中学马家河分校。
8月18日,教育部门会通过短信通知家长。8月20日前,家长到学校报名确认学位,逾期未报名的,视为放弃。
另外,因天元区八、九年级学位已满,初中不会接收插班生。
【相关链接】本区农村进城务工购房户
这类对象是指:天元区农村户籍,父母在天元区城区务工一年以上、并在天元区城区购房且居住、在农村确无监护能力的小一、初一新生。必须提供的证件为:务工合同、户口本、房产证、出生证(小一)、预防接种证(小一)、原户籍所在村(社区)和镇(街道)的证明材料。
小学网络报名时间:7月25日至8月4日(网址http://119.23.237.91/xsbm/)。审证时间:8月5日至10日。审证地点:天元区建宁实验中学。
初中采用现场报名。5月25日至27日到房产片区初中登记。
方案具体内容与要求,家长可以登录天元区教育局官网查询(http://www.zzty.gov.cn/c4239/20170516/i506950.html)。
招生咨询电话:28665166。招生投诉电话:28665158。另外,株洲晚报官方微信号(ID:zzwbzzwb)也会公布天元区划片区示意图,家长可去查看。 (株洲晚报记者 何春林)
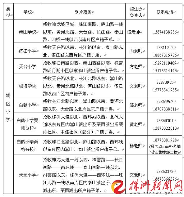
【相关阅读】天元区2017年公办学校常住户口招生范围划分
一、小学常住划片
二、中学常住划片
责编:金灵
来源:株洲新闻网



