长沙50万重磅配套奖励国家级省级获奖文艺作品

2017-03-09 09:32 [来源:星辰在线] [编辑:金灵]
字体:【

(长沙市文联第八届委员会第六次全体(扩大)会议召开。图片均由星辰全媒体记者 胡伟男 摄)

星辰在线3月8日讯(星辰全媒体记者 胡伟男)3月8日上午,40余名2016年获得国家级和省级重大奖项的文艺工作者参加了长沙市文联第八届委员会第六次全体(扩大)会议,现场获颁荣誉证书和配套奖励。此次配套奖励奖金总额近50万元,创下了长沙文艺史上的最高额度。

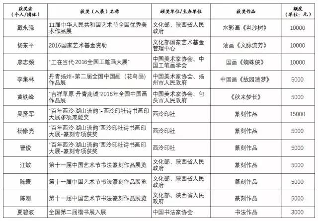
据了解,2016年,全市广大文艺工作者取得了丰硕成果。包括小说《来生再见》、散文《苍茫潇湘》等文学作品,花鼓戏《耀邦回乡》、湘剧《护国》、舞台剧《红于二月花》等戏剧作品,小品《谢谢你的渔》、相声《刘海砍樵》等曲艺作品,歌曲《你说的话》、《铸魂》等音乐作品,电视剧《长沙保卫战》、广播剧《好大一个家》等影视作品,版画《秦王扫六合》、油画《文脉流芳》等美术作品,《罪恶的记录》等摄影作品,湘绣《后母戊鼎》等民间文艺作品,以及吴贤军、夏碧波、陈寰等人的书法篆刻作品在内的200余件作品斩获国家级、省级重大文艺奖项。

此外,“2014—2015长沙文艺新人”、“首期长沙市中青年文艺人才创作研修班”、“品质长沙,我在现场”、“我的中国梦——文艺志愿服务进社区”等等活动也成为了2016年长沙文艺界备受瞩目的关键字。为在更高的平台上推介长沙文艺,长沙市文联还与中国文联文艺资源中心签订协议,启动长沙文艺资源数据库建设,着手打造“云上文艺”。

星辰全媒体记者从会上获悉,2017年,长沙市文联将以新媒体、新技术为支撑,着力提升长沙文艺的影响力;大力实施“中国精神-中国梦”等主题文艺创作工程,加强文艺评论,推出优秀作品,引导广大文艺工作者不断提高作品的思想艺术质量,积极推介作品参加“五个一工程”奖、第二届湖南文学艺术奖等国家、省级权威文艺奖项申报,推出一批歌颂党、歌颂祖国、歌颂人民的优秀文艺作品;着力开展“喜迎十九大”等主题文艺创作,积极营造健康向上、团结奋进的文化氛围,抓好重点项目创作,特别是要依托党的十九大、建军九十周年、南昌起义、秋收起义九十周年,香港回归二十周年等重大主题创作精品力作。

长沙市委宣传部常务副部长赵柏林充分肯定了长沙文艺工作者在2016年取得的工作成绩。他希望在新的一年中,文艺工作者要肯定成绩,坚定信心;要把握导向,突出重点;要优化服务,提供有力保障。珍惜时代和人民赋予的难得机遇,用心用情谱写长沙新篇章,凝心聚力推动长沙新发展。

相关链接:

责编:金灵

来源:星辰在线

今日热点
焦点图